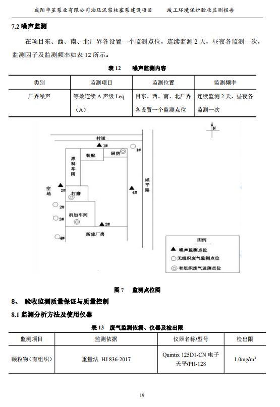
1竣工環境保護驗收檢測報告表(廢棄、廢水、噪音部分)
作者:admin 發布日期:2019/3/25 關注次數:
二維碼分享
- 上一篇:2019年春節過年有啥新變化?看大數據!
- 下一篇:7其它需要說明事項
此文關鍵字:











